Mrc Group
Mrc Group × Inicio Sobre MRC A. Regulatorios MRC Technologies Calidad Higiene y Seguridad ComEx Innovación Publicaciones

Mi Acceso

Olvidé mi usuario y/o contraseña

Hacia el Smart Contract desde una perspectiva de economía comercial hacia el futuro.

Card image cap

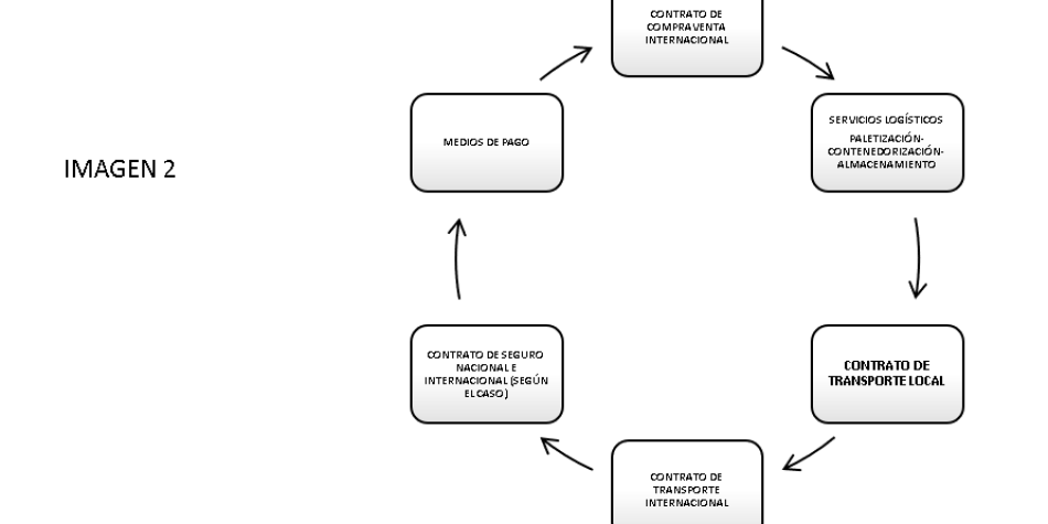
Publicaciones Científicas - fesmrc.org.ar - mrcgroup.com.ar Julio 04 / 2023 - Argentina. Ciudad de Buenos Aires. Departamento de Docencia e Investigación Dirección Comercial y de Innovación Sabemos que, en la actualidad, el contrato inteligente o smart contract avanza hacia la conquista de la institución contractual que, pronto, habrá de carecer de papel físico y será un aspecto más de la blockchain. Sin perjuicio de ello, las categorías lingüísticas y las reglas gramaticales continúan vigentes, solo que, ahora, deberán dialogar con la ciencia de las matemáticas y demostrar que existe un diálogo entre las ciencias duras y las humanísticas. El smart contract es, simplemente, un contrato que se celebra de manera digital mediante un determinado lenguaje de programación a través de una plataforma que ocupa la tecnología blockchain. Lo importante de esta nueva ingeniería contractual es que, además de ser autoejecutable, posibilita que todas las partes involucradas en un determinado ámbito puedan unirse sin necesidad de recurrir a distintos documentos lo que hace que se transformen las partes y se firmen un sinnúmero de documentos que, a la postre, generan mayor confusión, gran cantidad de papel, daño ecológico (en consecuencia) y alto costo de honorarios en profesionales de antaño que ya, de alguna manera, han sido reemplazados por un nuevo sistema profesional. Lo que no se puede obviar es que el lenguaje que se utilice en programación para la construcción de estos contratos, se trate de lenguajes imperativos o funcionales, deberán responder a pautas semánticas y sintácticas. El presente artículo lo dividiremos en dos partes, por un lado trataremos un caso donde las partes contratantes se unifican sin necesidad de cambiar su personalidad jurídica; y, luego, analizaremos las categorías lingüísticas de ese contrato del cual se derivan los contratos que hacen al objeto principal cual es la obligación de resultado (cumplimiento) y la satisfacción del destinatario que, inmediatamente, pasará a ser el obligado respecto de la contraprestación. Actualmente cuando un importador pretende adquirir determinado bien se contacta con el poseedor del mismo, en forma personal o mediante bróker, agencia o cualquier modo que le sea viable y negocia las condiciones; una vez que el comprador y el vendedor se pusieron de acuerdo comienza la plétora documental. Ver el funcionamiento en IMAGEN 1 Tal como se muestra en la figura estamos frente a un contrato de compraventa internacional simple, que se rige por el Convenio Viena 80' y se asumirán los costos y riesgos conforme el INCOTERM que las partes hayan escogido. El primer costo fue abonado por el exportador que debió de realizar las gestiones mediante un contrato de agencia o contratando a un bróker. El segundo costo fue del importador que debió recurrir a un abogado o escribano (o ambos) para el diseño del contrato de compraventa internacional. Asimismo, deberán introducirse despachantes aduana, contadores y, posiblemente, agencias de transporte (intermediarios), que se suman al cuerpo jurídico, además de los reguladores que determinarán la viabilidad del producto y los costos de los diversos organismos intervinientes. Ver las figuras en IMAGEN 2 El contrato implica, en lo inmediato, que el exportador deberá hacerse cargo de los costos de packaging (envase y embalaje) conforme las condiciones del importador. Luego correrá con costos y riesgos de almacenamiento y unitización de la carga y los costos logísticos que implica el transporte y los seguros internos cuando se trata de INCOTERMS de la familia F o costos y seguros de transporte internacional cuando se trata de INCOTERMS de la familia C; en caso de correr con todos los costos y riesgos propios de la Familia D entonces sumaría contratos de transporte multimodal. A todo ello debemos sumarle lo que marca el cuadro. Ver cuadro en IMAGEN 3 En definitiva el exportador y el importador pasan por varias etapas que hacen a su forma de pararse en el espacio contractual, el caso presentado es el siguiente Ver caso en IMAGEN 4 De esta manera funciona una compraventa internacional en la actualidad, es decir cuando una persona (física o jurídica) exporta a otra (física o jurídica) ambos deberán soportar toda esta plétora de circunstancias, costos y riesgos que, de alguna manera, podrían frustrar los tiempos del mercado o la misma operación. El smart contract permite que, mediante una plataforma única, el contrato se dirija a todos los participantes necesarios y, solamente, la actuación previa del regulador es el aspecto externo, todo lo demás requiere de una redacción perfecta que involucre a las partes intervinientes en la operación. Ver figura en IMAGEN 5 Tal como puede advertirse a partir del contrato inteligente todos los puntos quedan vinculados porque ese contrato de compraventa vincula al contrato de packaging, al lugar de entrega y, consecuentemente, al contrato de transporte, al seguro, al banco y a la Administración, de modo tal que con un único instrumento digital se encadenan todos los eslabones procedimentales y se cae en la cadena-proceso. Asimismo, a excepción de los niveles externos y materiales (regulación, envasado, embalado, unitización y cargado, más el transporte y la entrega) que quedan expuestos claramente en el contrato, todos los trámites profesionales-burocráticos pasan por bloques que se autoejecutan hasta armar la cadena y cuando uno falla el sistema deberá corregirse porque el bloque subsiguiente no se incorpora. Por cierto se trata de un sistema ágil, dinámico y económico que, rápidamente, permite valorar los tiempos del mercado y distribuir los costos y riesgos además de los esquemas burocráticos. Lo importante es manejar el lenguaje de estos contratos, sobre el particular nos referiremos en el próximo bloque. Tal como hemos expresado, el contrato inteligente permite que, mediante un código digital, pueda ser dirigido a todos los interesados en la realización de una determinada operación que requiere de un acuerdo de voluntades que se manifestará en el contrato. Pues bien, este contrato armado mediante un lenguaje de programación deberá estar redactado en términos claros, concretos y, perfectamente entendibles, de modo tal que su autoejecución sea transparente para cada uno de los protagonistas que son los siguientes Ver protagonistas en IMAGEN 6 Todos estos sujetos están vinculados por un contrato inteligente que se remitirá a ellos mediante el correspondiente bloque para que cumplan con sus obligaciones y queden satisfechos con lo que a cada uno le toca; cada uno de estos bloques se irá autoejecutando durante el tiempo que dure el contrato y cada uno controlará el desarrollo de la operación. Para que esto ocurra es necesario utilizar un lenguaje de programación que contiene reglas gramaticales sintácticas y semánticas dado que está compuesto por signos y símbolos que instruyen a un ordenador a asumir determinados comportamientos. Este lenguaje de programación es más estricto y menos tolerante que el lenguaje natural; asimismo no es proclive a la utilización de la hermenéutica, es decir, deja poco lugar a la interpretación; debe tenerse en cuenta que los ordenadores son muy precisos en cuanto a las instrucciones que reciben; se trata de lenguajes que no son redundantes evitando la ambigüedad dado que emiten los comandos correctos. Hay que tener en cuenta que son cerrados y están diseñados para evitar confusiones y errores. Las principales características de este lenguaje son: ? Simplicidad: debe ofrecer conceptos claros y simples que sean fáciles de entender. El problema de la simplicidad es que se trata de un equilibrio de difícil de alcance sin comprometer la capacidad general del lenguaje. ? Capacidad: debe estar bien equipado con un conjunto sólido de características para realizar una amplia variedad de tareas. Si un lenguaje de programación fue diseñado para ser utilizado en un área específica, éste debe ofrecer los medios necesarios para lograr resultados óptimos. ? Abstracción: es la capacidad del lenguaje para definir y utilizar estructuras u operaciones complejas ignorando ciertos detalles de bajo nivel. ? Eficiencia: los lenguajes que pueden ser traducidos y ejecutados de manera eficiente, ayudan a evitar el consumo excesivo de memoria y tiempo. ? Estructuración: el lenguaje permite a los programadores escribir su código de acuerdo con los conceptos de programación estructurada para evitar que se cometan errores. ? Compacidad: con esta característica se pueden expresar las operaciones de forma concisa sin tener que escribir demasiados detalles. ? Principio de localidad o localidad de referencia. Este fenómeno indica la preferencia de un programa informático al haber accedido continuamente a las mismas áreas de memoria en un corto periodo de tiempo. Permite el uso de bucles y subrutinas. Un lenguaje de programación puede aprovechar el principio de localidad para optimizar el rendimiento general de una aplicación. A partir de las características que hemos tomado de fuentes de INTERNET, podemos afirmar que el lenguaje del smart contract debería responder a la capacidad, abstracción, estructuración y localidad de referencia son los principios de un lenguaje que que debería ser de alto nivel a fin de facilitar su lectura y obtener un entendimiento claro y conciso de las cláusulas contractuales. A la vez, el programador podrá escribir el código fuente al usar palabras y símbolos lógicos y significativos. Este tipo de lenguaje es capaz de encapsular desde los primeros lenguajes algorítmicos como FORTRAN hasta los más extendidos y orientados como C++, C# y Java. Y ello es importante porque el smart contract, fuera de la criptomoneda que opera desde la plataforma Ethereum, podrá orientarse a todas las actividades de compraventa internacional, franquicias, factoring, forfaiting, contratos de servicios y, asimismo, podrán operar desde Finanzas Descentralizadas (DeFi) o Finanzas Tecnológicas (FINTECH). Nos enfrentamos a una nueva era en las comunicaciones y en los negocios, una era en que es necesario simplificar las burocracias público-privadas y, más aún, es preciso agilizar las relaciones comerciales y de servicios y abaratar los costos que provoca la excesiva documentación, pues de esa manera los países periféricos se verán favorecidos a pesar que sus exportaciones se dirigen hacia productos primarios y sus exportaciones hacia manufacturas favoreciendo la economía ricardiana que deteriora la relación generada por la globalización. Estamos transitando un nuevo espacio que toca la institución contractual, un espacio donde las matemáticas deberán dialogar con la lingüística y, entre ambas, armar un nuevo lenguaje que se traduce en códigos pero guarda una relación directa con el significado, uno de los ítems que no ha cambiado, porque cambiaron las formas de consumo, cambiaron las normas de lo que es y no es correcto y cambiaron las cuestiones consideras relevantes, y toda esta transformación obligó a las ciencias jurídica y económica a rearmarse y probar nuevas instancias para evitar viejos contratiempos. El smart contract y la blockchain, tal vez no sean algo nuevo, pero cuando fue planeada faltaba tecnología y hoy está instalada por lo tanto es preciso utilizarla en beneficio del comercio, del consumo, de las cuestiones relevantes y de la propia juridicidad que proclama el derecho positivo que, por vez primera, no ha quedado a la zaga de las pautas económicas sino que avanza sobre las nuevas formas impuestas por la inteligencia digital. El lenguaje mantendrá su esencia pero la hermenéutica se aplicará en un principio y, de allí en más, no hay que interpretar sino cumplir y esto es algo que el ordenador sabe hacer y lo hace muy bien.